Home  >  Services

September 23, 2025      Services      EFL Bioprinting and Biofabrication      102

3D-bioprinted GelMA scaffold enables high-survival neural network construction for brain disease modeling.

Schematic diagram of the 3D neuMatrix construction.

In neuroscience research, it is crucial to efficiently establish in vitro models that can accurately simulate the structure and functional connections of neural networks. Although 3D bioprinting technology holds great potential, mature neurons are fragile and susceptible to manipulation. Furthermore, previous attempts at 3D bioprinting primary neural cells faced challenges such as low survival rates and incomplete analysis, making the construction of functional primary neural tissues with multi-scale neural network organization a major challenge.

A team led by Professors Ma Wenbin and Mao Yilei from Peking Union Medical College Hospital utilized extrusion-based 3D bioprinting technology, optimized printing parameters and model design, and constructed a 3D neuMatrix containing E18 rat cortical neurons using gelatin methacryloyl (GelMA). This model demonstrated high neuronal survival rates and was able to form brain-like 3D neural network structures with local and long-distance functional axonal connections. It can also be used for disease modeling, such as ischemic stroke, and drug screening. The related research was published in Advanced Science under the title "Multiscale Organization of Neural Networks in a 3D Bioprinted Matrix."

Research Content
Using extrusion-based 3D bioprinting technology, cortical neurons from embryonic day 18 (E18) rats were mixed with GelMA (a gel material) and printed layer-by-layer to construct the 3D neuMatrix. Results showed that neural cells in the 3D neuMatrix had high survival rates. Over time in culture, they gradually formed brain-like 3D neural network structures and could be used for disease modeling and drug screening.

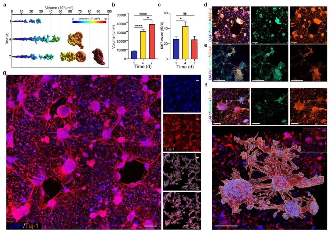
Neural network structure within the 3D neuMatrix.
Using immunofluorescence staining and 3D reconstruction technology, the types and connections of neural cells in the 3D neuMatrix were studied. The results showed that the 3D neuMatrix primarily consisted of mature neurons, along with a small number of astrocytes. These neural cells formed both local and long-distance fiber connections, constituting a complex neural network.
Using calcium signaling imaging technology, the functional activity of neural cells in the 3D neuMatrix and their responses to drugs were observed. The results indicated that spontaneous calcium oscillations occur in the neural cells within the 3D neuMatrix, with synchronous signal transmission between different neural clusters. The application of different neurotransmitter receptor antagonists was able to modulate the firing frequency and synchrony of the neural cells.
Functional connectivity and drug responses in the 3D neuMatrix.
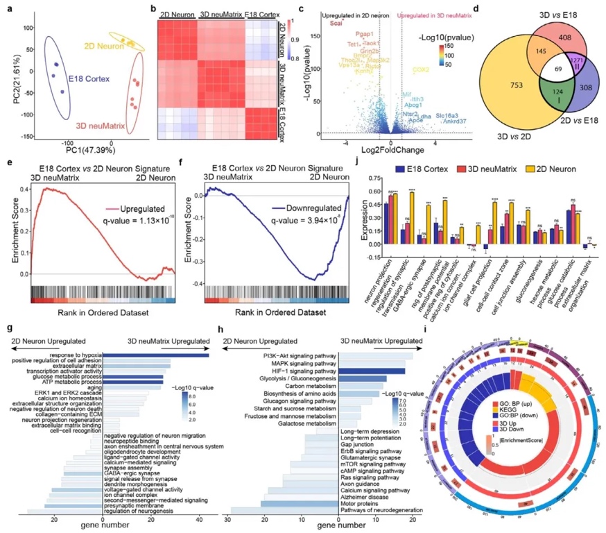
Using RNA sequencing technology, the gene expression profiles of the 3D neuMatrix, 2D cultured neurons, and E18 rat cortex were compared. The results showed that the transcriptome of the 3D neuMatrix is closer to that of the E18 rat cortex, with gene expression in pathways such as intercellular interaction and extracellular matrix organization more closely resembling that of in vivo tissue. This indicates that the 3D neuMatrix has high biological fidelity at the molecular level.
Transcriptome analysis of the 3D neuMatrix.
Using single-nucleus RNA sequencing technology, the cellular composition and differentiation of the 3D neuMatrix on day 1 and day 7 of culture were analyzed. The results indicate that the 3D neuMatrix recapitulates various cell types of the cerebral cortex, including excitatory neurons, inhibitory neurons, and astrocytes. Furthermore, as the culture duration increased, the cells gradually differentiated and matured, accompanied by an increase in the expression of genes related to neural function.
Single-nucleus RNA sequencing results of the 3D neuMatrix.
By subjecting both the 3D neuMatrix and 2D cultured neurons to oxygen-glucose deprivation/reoxygenation (OGD/R) treatment, an ischemic stroke model was established. The transcriptomes of these models were then compared with that of a rat middle cerebral artery occlusion/reperfusion (MCAO/R) model. The results showed that after OGD/R treatment, the 3D neuMatrix exhibited decreased cell viability and impaired neural function. Its transcriptomic profile was closer to that of the rat MCAO/R model, indicating its superior ability to mimic the pathophysiological processes of ischemic stroke.
3D neuMatrix for Ischemic Stroke Modeling
Research Conclusions
This study successfully constructed an in vitro neural tissue named 3D neuMatrix. Utilizing 3D bioprinting technology, it achieved precise control over cellular components and neural circuits, along with tunable spatial organization. Single-cell analysis revealed that during in vitro culture, neuronal subtypes and glial cells differentiated, and the expression levels of genes related to neural communication increased. Further validation through disease modeling confirmed that 3D neuMatrix holds potential for constructing models closer to physiological reality in studying the pathogenesis and therapeutics of central nervous system diseases.

Source Article:
https://doi.org/10.1002/advs.202504455







©2025 3dptimes.com All Rights Reserved