September 25, 2025      Applications      EFL Bio-3D Printing and Biofabrication      296

Despite its efficacy, mandibular distraction osteogenesis (MDO) involves a protracted treatment period with frequent visits, and accelerating it risks nonunion or poor bone quality.

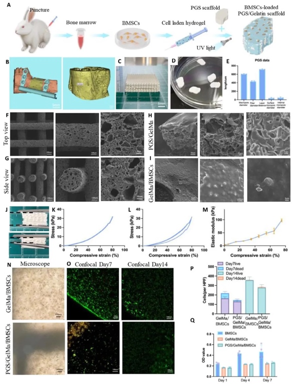
Design of the 3D-printed elastic PGS scaffold based on rapid distraction therapy.

In mandibular defect repair, although mandibular distraction osteogenesis (MDO) is widely recognized, it faces challenges such as a long distraction period, requiring multiple hospital visits, and potential nonunion or poor quality of new bone if the distraction period is shortened. A team led by Professors Chai Gang, Dong Lei, and Zhou Guangdong from the Ninth People's Hospital Affiliated with Shanghai Jiao Tong University School of Medicine developed 3D-printed customized poly(glycerol sebacate) (PGS) scaffolds combined with rapid MDO to repair mandibular defects. These scaffolds can adapt to the dynamically changing distraction gap, providing an osteogenic microenvironment for bone marrow mesenchymal stem cells (BMSCs), thereby shortening the distraction period and accelerating bone regeneration and integration. The related research was published in Advanced Healthcare Materials under the title "3D Printed Bioelastomer Scaffold for Mandibular Defect Repair Based on Rapid Distraction Therapy."

Research Content
Using computer-aided design and 3D printing technology, the researchers fabricated PGS scaffolds with customized shapes, hierarchical porous structures, and high compressibility. They encapsulated BMSC-laden hydrogel within these scaffolds and investigated the scaffold's adaptability to the dynamically changing mandibular defect during MDO. The results showed that after being compressed to fill the bone gap, the scaffold gradually rebounded as the defect expanded, providing a bridge for stem cell migration and tissue growth.

Preoperative CT data of rabbit mandibles were used to reconstruct bone tissue and simulate the bone lengthening process, enabling the design of scaffolds fitting the mandibular defect. A composite ink containing PGS prepolymer, sodium chloride particles, and solvent was used to address 3D printing nozzle clogging issues, producing PGS scaffolds with macro-frameworks and micro-pores. The hierarchical structure, mechanical properties, and cytocompatibility after BMSC loading were studied. The results indicated the scaffolds maintained structural integrity even when compressed to 80% strain, and BMSCs survived stably within them.
Preparation, structure, and cell culture of the 3D-printed PGS scaffold.
Different scaffolds were implanted into rabbit acute lengthening (AL) and MDO models. New bone formation was evaluated using X-ray and micro-CT. The impact of PGS scaffolds on bone regeneration quality in the rapid distraction model was investigated. The results showed that the BMSC-laden scaffold group exhibited significant improvements in new bone width, continuity, and bone mineral density. In the MDO model, parameters such as bone volume fraction (BV/TV) and trabecular thickness (Tb.Th) showed more pronounced enhancement.
Morphological and radiological evaluation of mandibular defect repair at 7 weeks post-operation.
Bone tissues from the AL model at 7 weeks post-operation underwent HE staining, Masson's trichrome staining, and immunohistochemical staining (detecting osteogenic markers like BMP-2 and COL-1). The structure and molecular expression of the new bone tissue were studied. The results indicated that the BMSC-laden scaffold group had a reduced proportion of fibrous tissue, increased bone tissue, higher expression of osteogenesis-related proteins, and an increased positive rate of the angiogenesis marker CD31.
Histological analysis of the acute lengthening (AL) model.
The same histological staining methods were applied in the MDO model to study the promoting effect of the PGS scaffold on bone regeneration in a dynamic distraction environment. Compared to the AL model, the BMSC-laden scaffold group in the MDO model showed more mature new bone, less collagen deposition, higher bone mineralization, and more active angiogenesis.
Histological structure and angiogenesis evaluation of mandibular repair in the rapid distraction osteogenesis (MDO) model.
Quantitative analysis was performed on parameters such as nonunion gap width, fibrous-to-bone tissue ratio, cortical bone thickness, and expression density of osteogenic markers to study the quantitative indicators of PGS scaffold-promoted bone regeneration. The results demonstrated that the BMSC-laden scaffold significantly reduced the nonunion gap, increased the bone tissue ratio and cortical bone thickness. Furthermore, the osteogenic effect (e.g., BMP, OCN expression) in the MDO model was superior to that in the AL model.
Quantitative histological analysis comparing bone regeneration effects in the acute lengthening and MDO models.
Research Conclusion
This study demonstrates that the 3D-printed PGS scaffold not only effectively conforms to the mandibular morphology and adapts to the dynamically changing defect but also, after loading BMSCs, ensures sufficient space for tissue growth and provides a favorable osteogenic microenvironment. It significantly improved the quality and structural integrity of new bone in both the acute lengthening and rapid MDO models, quantitatively reflected in parameters such as bone volume fraction, bone mineral density, trabecular thickness, bone surface/bone volume ratio, and cortical bone thickness. The PGS scaffold helps maintain good new bone quality when increasing the distraction rate in rapid MDO, providing a feasible approach to shorten the MDO distraction duration while maintaining therapeutic efficacy. Additionally, the study found that the enhancement in the MDO model was more significant than in the acute lengthening model, suggesting that filler materials may have different potentials under different biomechanical environments. The osteogenic effect of the PGS scaffold is likely closely related to increased angiogenesis, warranting further investigation in the future.

Source Article:
https://doi.org/10.1002/adhm.202405193







©2025 3dptimes.com All Rights Reserved