Home  >  Services

September 23, 2025      Services      EFL Bioprinting and Biofabrication      203

Based on a multi-force model, this study reveals that comb-assisted bioprinting significantly enhances ink alignment and collagen matrix organization by modulating shear stress, ultimately improving myogenic differentiation and tissue maturation.

Schematic diagram of the comb-assisted bioprinting process.

In the field of tissue regeneration, mechanotransduction is crucial for cell-extracellular matrix communication. However, conventional 3D bioprinting techniques often struggle to provide sufficient cellular stimulation when using low-viscosity bioinks due to their inability to generate adequate shear stress, which consequently impairs tissue formation and function. To address this, a team led by Professor GeunHyung Kim from Sungkyunkwan University developed a comb-assisted bioprinting technique. By attaching a comb-like microstructure to the printing nozzle, this technology increases the shear stress exerted on the bioink. By optimizing parameters such as comb-teeth gap and nozzle movement speed, it provides mechanical stimulation to the bioink. This stimulation promotes cell alignment and the expression of mechanosensitive genes, improves myotube formation and myosin heavy chain arrangement, and ultimately enhances the expression of late-stage myogenesis-related genes. The related research, entitled "Comb-assisted 3D bioprinting for highly aligned 3D muscle bioconstructs with enhanced cellular mechanotransduction," has been published in Virtual and Physical Prototyping.

Through the construction of a multi-force interaction model incorporating gravity, shear force, and capillary force, combined with 3D models and optical images, the influence of the comb-like structure on the flow direction of the bioink was investigated. The results demonstrate that the comb-like structure can effectively induce the alignment of collagen molecules along the printing direction, with a significant improvement in the degree of alignment compared to conventional printing.

Bioprinting was performed using comb-like structures with varying tooth gaps (300-600 μm). The effects of gap size on cell viability, Piezo1 expression, and cytoskeletal arrangement were investigated via live/dead cell staining, immunofluorescence, and F-actin staining. Results indicated that a 400 μm gap yielded the highest Piezo1 expression, the most aligned F-actin, and cell viability exceeding 90%.
Impact of Comb-tooth Gap on Cellular Behavior (Viability, Piezo1 Expression, and Cytoskeletal Alignment)
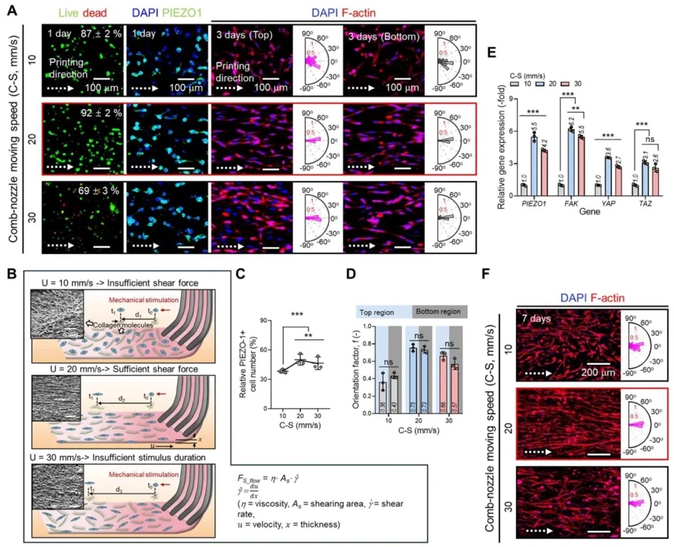
Under a fixed comb structure, the nozzle movement speed was varied (10-30 mm/s). The influence of speed on shear stress and cellular mechanotransduction was investigated using SEM, immunofluorescence, and gene expression analysis. Results demonstrated that a speed of 20 mm/s generated moderate shear stress, effectively promoting the expression of genes such as Piezo1 and FAK while maintaining cell viability above 90%. In contrast, at 30 mm/s, cell viability significantly decreased to 69%.
Effect of Nozzle Movement Speed on Mechanical Stimulation
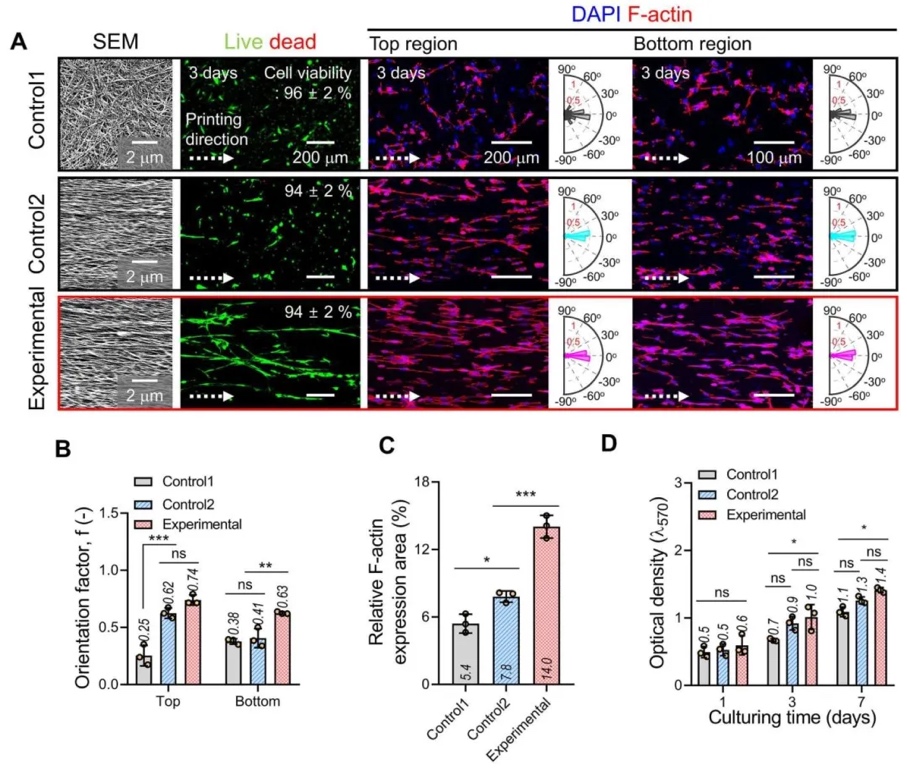
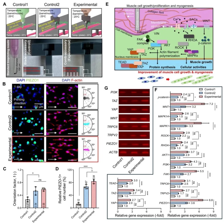
A comparison of conventional printing, blade-assisted printing, and comb-assisted printing was conducted to evaluate their effects on cell alignment and mechanotransduction-related gene expression using F-actin staining, immunofluorescence, and gene expression analysis. The results demonstrated that comb-assisted printing significantly outperformed the other two methods in upregulating genes associated with key signaling pathways, including Hippo and Wnt/β-catenin, indicating the most potent mechanical stimulation effect.
Comparative Analysis of Three Bioprinting Methods
The bioconstructs prepared by the three printing methods were subjected to SEM observation, live/dead staining, and MTT assay to investigate structural integrity and cell proliferation capacity. Results indicated that the comb-assisted printing method produced constructs with more uniform collagen alignment, higher F-actin alignment, and a significantly higher cell proliferation rate compared to the control groups.
Analysis of Bioconstruct Structure and Cell Proliferation
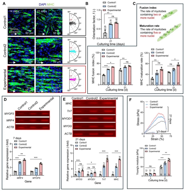
Immunofluorescence staining (MHC), gene expression analysis, and mechanical tests were conducted to evaluate the myogenic potential and mechanical properties of the bioconstructs. The results demonstrated that the comb-assisted printing group exhibited more pronounced myotube formation, higher MHC fusion index and maturation rate, along with a significantly enhanced Young's modulus.
Evaluation of Myogenesis and Mechanical Properties
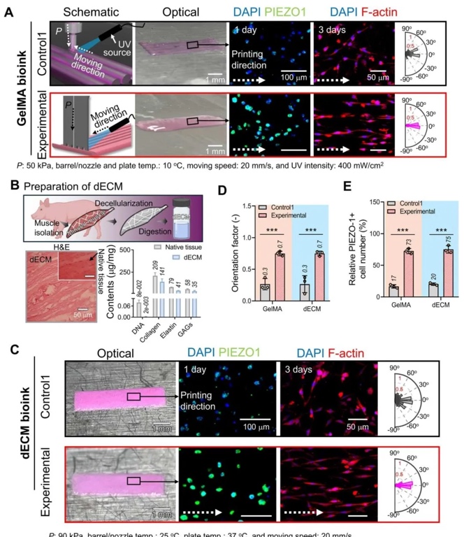
Bioprinting was performed using GelMA and dECM bioinks with comb-assisted technology. The cellular responses to alignment and mechanical stimulation across different materials were investigated via optical microscopy, immunofluorescence, and gene expression analysis. Results indicated that both bioinks, under comb-assisted conditions, enhanced F-actin alignment and Piezo1 expression, with the dECM group demonstrating superior outcomes.
Analysis of Bioconstructs from Different Bioinks
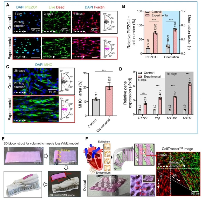
Comb-assisted bioprinting utilizing hASCs-laden collagen bioink was applied to 3D-printed VML models and multi-angled cardiac muscle constructs to investigate its potential in muscle and cardiac regeneration. Results demonstrated that the comb-assisted approach promoted the differentiation of hASCs into myocytes and enabled the fabrication of complex folded structures and multi-angularly aligned cardiac muscle models.
Schematic Diagram of Stem Cell Application and Complex Structure Fabrication
Research Conclusions

This study demonstrates that comb-assisted bioprinting significantly improves the biophysical properties of C2C12 cell-laden bioinks. Compared to conventional and blade-assisted bioprinting techniques, this method not only promotes superior alignment of nuclei and F-actin fibers but also achieves higher F-actin reorganization and enhanced cell proliferation. These improvements are attributed to the appropriate and uniform shear stimulation provided by the comb-like structure, which effectively guides cellular organization and enhances mechanotransduction pathways.

Furthermore, the comb-assisted bioprinting approach markedly elevates the myogenic activity of C2C12 myoblasts, as evidenced by increased myotube formation, improved alignment of myosin heavy chains, and upregulated expression of late-stage myogenesis-related genes. These findings indicate that comb-assisted bioprinting holds great promise for fabricating bioengineered muscle tissues with enhanced structural and functional integrity.

Source:
https://doi.org/10.1080/17452759.2025.2499440







©2025 3dptimes.com All Rights Reserved